移至網頁之主要內容區位置
::: 臺北市大安區龍安國民小學

公告彙整

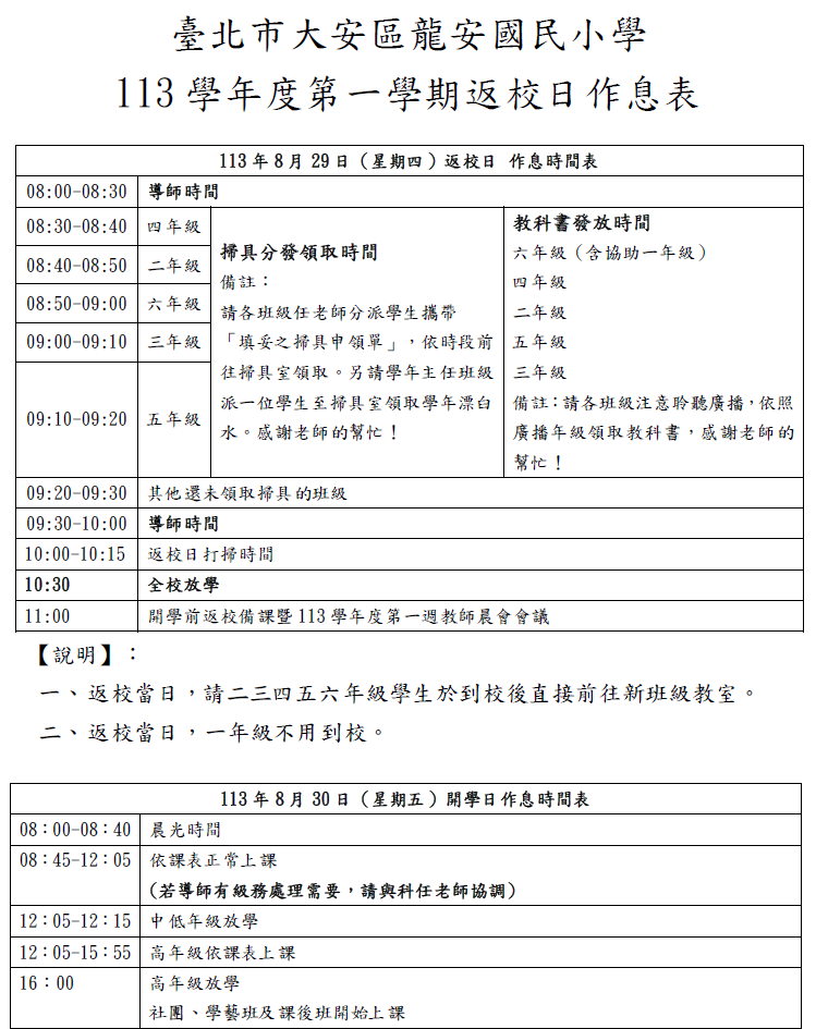
「113學年度第一學期返校日作息時間表」112年8月29日(星期四)8:00~10:30

{{ $t('FEZ002') }} 學務處生教組|

1.有關113829日(星期四)返校日「113學年度第一學期返校日」作息時間,如附件,敬請參酌。



{{ $t('FEZ003') }} Invalid date

{{ $t('FEZ004') }} 2024-08-30|

{{ $t('FEZ005') }} 1132|