移至網頁之主要內容區位置
::: 臺北市大安區龍安國民小學

學務處公告

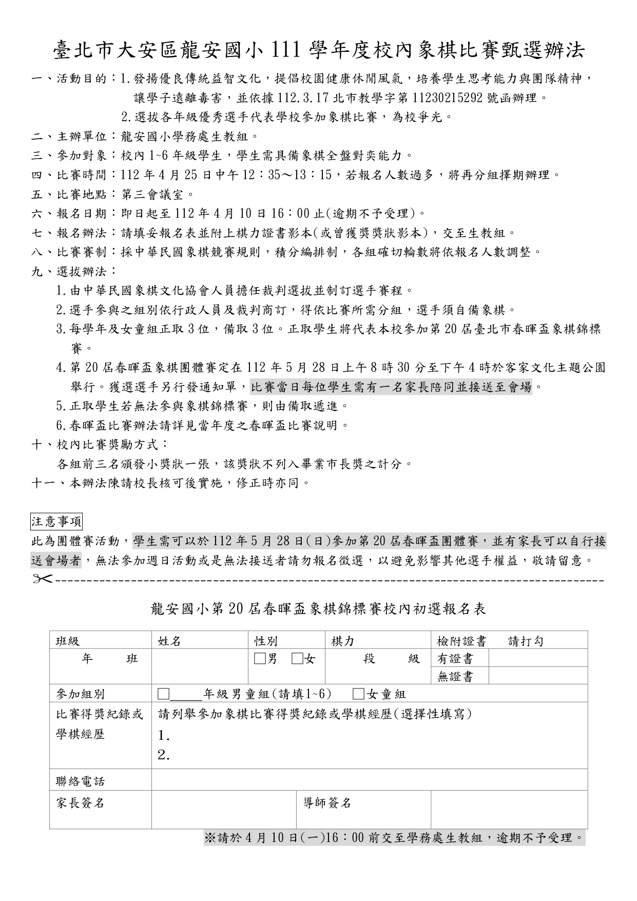
「第二十屆春暉盃臺北市學生象棋錦標賽」 校內象棋比賽甄選辦法活動簡章

{{ $t('FEZ002') }} 學務處生教組|



{{ $t('FEZ003') }} Invalid date

{{ $t('FEZ004') }} 2023-04-02|

{{ $t('FEZ005') }} 553|